Summary
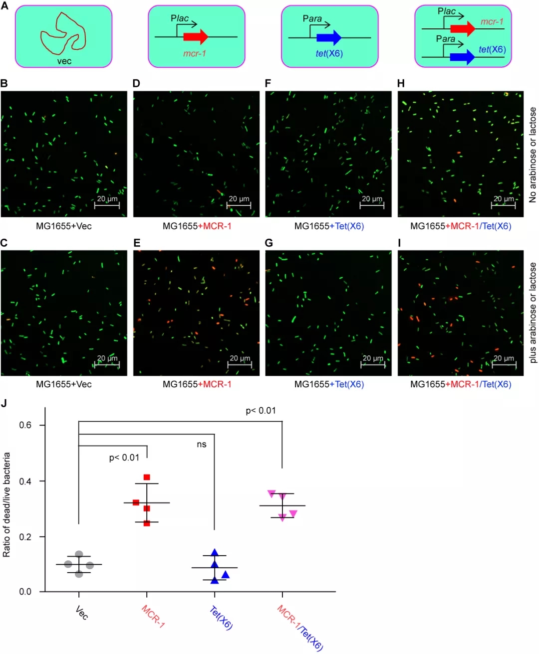
Tigecycline and colistin are few of ‘last‐esort’ antibiotic defenses used in anti‐infection therapies against carbapenem‐esistant bacterial pathogens. The successive emergence of plasmid‐orne tet(X) tigecycline resistance mechanism and mobile colistin resistance (mcr) determinant, renders them clinically useless. Here, we report that co‐carriage of tet(X6) and mcr‐1 gives co‐esistance to both classes of antibiotics by a single plasmid in Escherichia coli. Tet(X6), the new tigecycline resistance enzyme is functionally defined. Both Tet(X6) and MCR‐1 robustly interfere accumulation of antibiotic‐induced reactive oxygen species (ROS). Unlike that mcr‐1 exerts fitness cost in E. coli, tet(X6) does not. In the tet(X6)‐positive strain that co‐harbors mcr‐1, tigecycline resistance is independently of colistin resistance caused by MCR‐1‐mediated lipid A remodeling, and vice versa. In general consistency with that of MCR‐1, Tet(X6) leads to the failure of tigecycline treatment in the infection model of G. mellonella. Taken together, the co‐production of Tet(X) and MCR‐1 appears as a major clinic/public health concern.




